封了。截止到9月10由于西安疫情三桥地铁口已经实行了疫情管控,由于近期西安出现了新型冠状病毒感染病例,西安市对各大地铁口实行了管控包括三桥地铁口所以三桥地铁口封了。
西安三桥地铁口没有封现在。西安三桥属于西咸新区沣东新城,西安三桥地铁口区域是常态化管理,截止2022年11月8日没有封控信息,所以西安三桥地铁口没有封现在。
没有封。截止2022年9月16日没有封,三桥属于西咸新区沣东新城,三桥地铁口没有封,2022年4月21日22时起,解除沣东新城全域临时静态管理,除封控区、管控区外,其他区域恢复常态化管理。
导航定位:大顶岭绿道观光路入口。推荐线路:从观光路进入,注意避开拥堵的光明大街。预约方式:非疫情期间:可通过美团搜索该绿道进行预约。疫情期间:据最新信息,疫情期间“三桥”正常开放,无需提前预约,但会限流。如果现场人数过多,可能需要排队。光明小镇绿道全天开放,晚上不封山。
在绵阳三桥封桥后,54路和53路的运行线路做了相应调整。其中,54路从火车站返回至警钟街后,调整为经顺河街、涪城路、东方红大桥、三医院、芙蓉汉城、治平路、绵山路回科学城。
预计本周内将完成全部围挡即占用该区域全部快车道,封闭期为20个月。届时,过往车辆将从围挡南北两侧的预留道路通行。一号线西咸车辆段与综合基地,位于未央区三桥镇陇海铁路以南、世纪大道以北、太平河以东。目前该工程也已启动前期建设工程,计划2012年4月30日竣工。
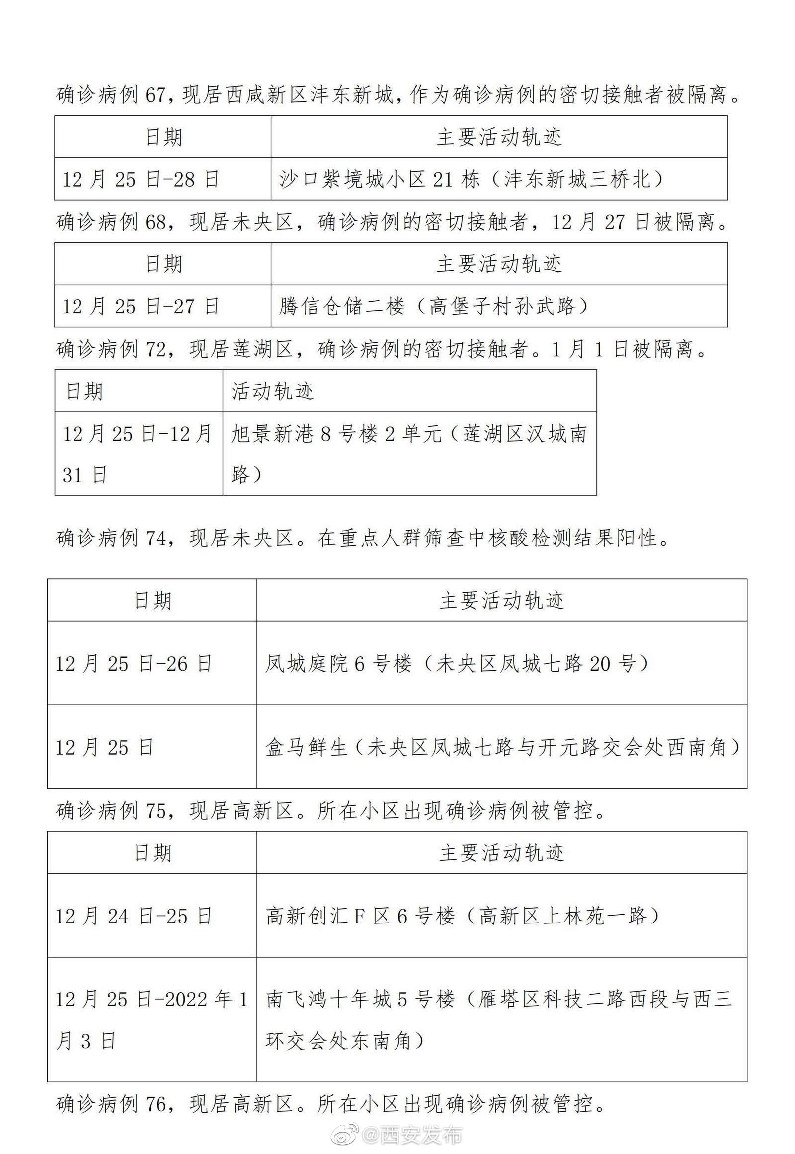
1、西安连续6天确诊人数过百,12月30日新增161例 截至目前,西安本轮疫情确诊病例数已达1278例。其中,12月30日0—24时,西安市新增确诊病例161例,这是西安市连续第6天确诊病例超过100例。疫情概况:据西安市通报,西安市本轮疫情自12月9日报告首例病例至29日24时,累计报告本土确诊病例1117例。
2、古城西安的疫情牵动人心。据陕西卫健委官网2021年12月31日消息,12月30日0-24时,西安新增报告外乡确诊病例161例。12月25日至29日五天内,西安单日新增外乡确诊病例均过百,分别为155例、150例、175例、151例、155例。自12月9日以来,22天内,西安市纍计报告外乡确诊病例1277例。
3、另外也不是真的确诊一个全小区拉走,只有感染人数较多的爆点才会,比如前面提到的那个朋友,小区内有确诊,但没有被拉走。还有被拉走的人里的确诊也是计入西安确诊人数里的。
4、西安疫情相当严峻,在连续多日新增确诊人数超过百人以上后,西安就已经宣布封城并且居家隔离。但在众多与疫情相关的新闻当中,有一条请求隔离无果的视频,迅速登上热搜,并且引起全国人民的关注。西安孙辉请求隔离西安正值疫情期间,一小区业主孙辉在小区群内寻求帮助。

5、西安最理想的解封时间可能在1月20日左右,但具体时间仍需根据后续疫情发展情况确定。以下为具体分析:当前疫情形势:西安自12月9日出现确诊病例,12月23日开始封城,曾连续多日确诊人数上百,是自武汉疫情以来最为严重的一次。不过,1月4日确诊病例下降至35人,出现断崖式下降,这是一个积极的信号。
据陕西卫健委官微消息,3月18日凌晨,西安市报告1例封闭隔离病区本土确诊病例。以下是该病例的详细情况及防控措施:确诊病例基本情况:姓名:刘某 职业:西安市第八医院封闭隔离病区检验师 工作职责:主要负责隔离病区内患者的核酸采集、实验室检验工作 病例行程及接触史:该病例3月3日核酸检测阴性。
陕西新增1例本土确诊病例,西安疫情防控提出最新要求 10月18日7时至10月18日24时,陕西新增报告1例本土确诊病例。该病例为女性,59岁,西安市人,与10月18日发布的外省输入确诊病例及无症状感染者在西安有共同游玩史。
在全国多日无本地新增病例之后,在西安却出现了这样的一起病例,有了本土的新增病例一例。但是这是看起来可怕,但是在一了解详情之后,我们也是觉得,这样的一起病例也并不是那么的可怕。
起初我也挺害怕的,想着本土有了确诊那是不是又要封校了之类的政策。幸好陕西马上给出了疫情报告,说西安本土新增病例是出现在西安市第八医院,而且一经出现西安市本土病例医院就立即对医院工作人员及家属。就诊患者及其陪护人员进行核酸检测。

因为隔离区被意外暴露导致被感染。西安的这个医院作为一个新冠的隔离医院,里边有八个患有新冠的境外输入病例正在隔离治疗中。
月15日10时20分至12月16日8时,陕西省新增报告本土确诊病例2例,均在西安市。以下是关于这两例新增本土确诊病例的详细情况:本土确诊病例1:患者信息:刘某某,男,38岁。居住地址:西安市未央区草滩街道长安大学渭水校区住宅小区。
1、正常。根据西安市疫情防控中心发布的公告显示,三桥街道连续多日拥有新增病例,属于高风险地区,执行足不出户,上门核酸政策,因此封控公交线路是正常的。三桥街道隶属于陕西省西安市西咸新区沣东新城辖区。
2、西安三桥地铁口没有封现在。西安三桥属于西咸新区沣东新城,西安三桥地铁口区域是常态化管理,截止2022年11月8日没有封控信息,所以西安三桥地铁口没有封现在。
3、西安市首条空调公交车线路于1998年7月正式投入运营。背景与首条线路概况1998年7月,西安市公共交通城巴有限责任公司(民营企业)开通了首条空调公交专线606路。该线路连通西影路北池头与大庆路大世界游乐场,线路全长约19公里,全程覆盖主城区核心路段。
4、停运。西安封控公交102停运,是因为当地疫情形势严峻,当地防疫部门宣布公交暂时停运。西安,简称“镐”,古称长安、镐京,是陕西省省会、副省级市、特大城市、关中平原城市群核心城市,国务院批复确定的中国西部地区重要的中心城市。
5、封了。截止到9月10由于西安疫情三桥地铁口已经实行了疫情管控,由于近期西安出现了新型冠状病毒感染病例,西安市对各大地铁口实行了管控包括三桥地铁口所以三桥地铁口封了。
发表评论
暂时没有评论,来抢沙发吧~