1、电子科技大学2024年在江西省的录取分数线为:历史组最低609分,物理组本科批最低635分。历史组录取情况:历史组的最低录取位次为1301位。在选科要求为“历史+不限”的专业中,社会科学试验班(公共管理与法律复合人才培养)的最低录取分数为612分,外国语言文学类的最低录取分数为609分。
2、电子科技大学江西录取线:本科一批次理科:613分、文科587分。电子科技大学:电子科技大学,简称“电子科大”,坐落于四川省成都市,是一所以电子信息科漏消学技术为核心,工、理、管、文、法、经、教育、医学等学科协调发展的综合性研究型大学。
3、电子科技大学2024年专业录取线中最高分的专业为计算机科学与技术(国家珠峰计划拔尖人才实验班),其调档线达681分,对应位次为560名。
4、分数线要求:院线为290分,但单科线严格,英语、政治需达50分,数学及858信号与系统需达75分,对基础学科能力要求较高。复试竞争激烈:复试录取率下降至406%,意味着约半数进入复试的考生可能被淘汰,需重点关注复试表现。
5、年电子科技大学录取分数线尚未公布,可参考2024年情况。2024年该校分数线存在地域、招生类型差异。在四川省内,理科本科一批最低分为662分,文科为588分;沙河校区理科最低分650分,临床医学专业理科录取线641分。
6、总体预估:电子科技大学2025年的录取分数线预计为620分及以上。这一预估基于往年的招生数据和趋势,但请注意,实际录取分数线可能会因各种因素(如考生人数、考试难度等)而有所波动。四川省内考生:对于四川省内的考生而言,预计630分左右能上电子科技大学。
年江西211大学录取分数,物理类最低489分,历史类最低498分,2025年分数线以当年省教育考试院公布为准。物理类最低门槛:2024年南昌大学抚州校区部分专业或校区最低投档线为489分,对应全省约10万名位次。多数211院校:分数线集中在523分 - 650分。
对于历史类考生而言,想要报考211大学,最低录取分数线为565分。这一分数线对应的是南昌大学的第102组专业组。南昌大学作为江西省内唯一的211高校,其历史类专业的录取分数线具有一定的代表性。同时,南昌大学的最高分数线为585分,对应的是苏区专项第181组,分数线区间为565-585分。
对于历史类考生而言,想要报考211大学,最低分数线为565分。这一分数线对应的是南昌大学的第102专业组,是江西省内唯一一所211高校的最低录取线。南昌大学的最高分数线出现在苏区专项第181组,为585分。因此,历史类考生的分数线区间大致在565-585分之间。
不同年份、不同科类上211大学的分数不同。2023年江西理科最低505分、文科最低504分能上211大学;2024年江西高考物理类523分左右、历史类527分左右能上211大学。
最低录取分数线:563分。这一分数线对应的是南昌大学的第505组专业组,同样是江西省内唯一一所211高校的最低录取线(物理类)。最高录取分数线:605分。该分数线对应的是南昌大学的第504组专业组,是该校物理类考生中的最高录取线。分数线区间:563-605分。
年江西省考生报考211大学最低需达历史类565分或物理类563分。以下是具体的分析:历史类考生:对于历史类考生而言,江西省内唯一的211高校——南昌大学的最低录取分数线为565分。这一分数对应的是南昌大学的第102专业组。同时,南昌大学的最高分数线为585分,对应的是苏区专项的第181组。
1、年江西省高考录取分数线为:普通类历史科目组本科分数线486分,高职(专科)分数线290分;普通类物理科目组本科分数线429分,高职(专科)分数线240分。以下是江西省往年高考录取分数线的详细情况:2025年:普通类历史科目组:本科分数线为486分,高职(专科)分数线为290分。

2、年:文科一本分数线为529分,文科二本分数线为472分。2022年:文科一本分数线为559分,文科二本分数线为496分。2021年:文科一本分数线为547分,文科二本分数线为488分。2020年:文科一本分数线为558分,文科二本分数线为502分。
3、最高分数线:江西财经大学和南昌大学,均为565分。较高分数线:江西理工大学(546分)、华东交通大学(544分)、江西警察学院(543分)。最低分数线:东华理工大学、江西服装学院、江西科技师范大学、江西农业大学、江西软件职业技术大学、南昌理工学院,均为463分。
4、在1991年至1995年间,江西省的高考分数线设定如下:文科重点本科录取分数线为488分,文科一般本科录取线为480分,理科重点本科录取分数线为532分,理科一般本科录取分数线为517分。与江西的情况相近,浙江省的文科与理科录取分数线分别为491分和547分。
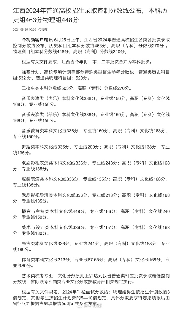
1、戏剧影视导演类:本科文化线336分,专业线213分;高职(专科)文化线168分,专业线135分。播音与主持类:本科文化线448分,专业线196分;高职(专科)文化线240分,专业线150分。美术与设计类:本科文化线336分,专业线197分;高职(专科)文化线168分,专业线180分。
2、江西不同年份、不同类别的高考录取分数线不同。2024年历史类本科批463分,专科批270分,特殊类型招生控制线532分;物理类本科批448分,专科批240分,特殊类型招生控制线520分。2023年普通类文科一本533分,二本472分,专科批200分;理科一本518分,二本445分,专科批200分。
3、年江西高考各批次录取控制分数线如下:普通类方面,历史类本科线486分,专科线290分,特殊类型招生控制线539分;物理类本科线429分,专科线240分,特殊类型招生控制线505分。三校生类本科线510分,专科线240分。
4、萍乡市在2024年没有直接的一本、二本录取线,因为江西省已经将一本、二本批次合并为本科批次。以下是关于江西省2024年普通高校招生各类各批次录取控制分数线的相关信息:普通类历史科目组本科分数线:463分。这一分数线适用于所有报考江西省内高校(包括萍乡市高校)历史科目组的考生。

铁道工程专业在江西的最低录取分数线为554分。江西交通职业技术学院:2024年在江西物理类的最低录取分数线为402分。历史类专业的最低录取分数线为410分。江西机电职业技术学院:2024年在江西物理类的最低录取分数线为304分。历史类专业的最低录取分数线为317分。
南昌铁道学院(现称南昌铁路工程职业技术学院)2024年高考录取分数线为物理类416分、历史类396分。以下是关于南昌铁路工程职业技术学院录取分数线的详细解录取分数线概述 南昌铁路工程职业技术学院作为一所专注于铁路工程领域的高等职业院校,其录取分数线是考生关注的重点。
石家庄铁路职业技术学院:在海南录取分数线为517分;安徽历史类446分、物理类459分;云南410分;江西物理类437分;福建历史类379分。该学院的专业分数线也有差异,像铁道机车运用与维护等热门专业在山东分数线达479分,而建筑设备等冷门专业分数线为415分。
1、年:物理组最低录取分数线为658分,历史组最低录取分数线为656分。2024年,中国人民大学法学专业在江西省的招生中,对于选择物理科目的考生,其最低录取分数线设定为658分,而对于选择历史科目的考生,则最低录取分数线为656分。这一数据反映了该年度江西省考生报考中国人民大学法学专业的竞争激烈程度。
2、江西省大学历年录取分数线因年份、学校及专业不同而有所差异。2024年江西省大学录取分数线:本科物理类:最低录取分数线为448分,如江西软件职业技术大学、南昌职业大学等10所大学;南昌大学最低分数线是563分。
3、普通类本科分数线:2025年江西省普通高校招生各类各批次录取控制分数线中,普通类本科历史科目组分数线为486分,物理科目组为429分。知名高校分数线:南昌大学:作为江西省的顶尖学府,其录取分数线通常会在省控线基础上显著提高,具体分数线需关注南昌大学官方网站或相关招生信息。
4、最高分数线:南昌大学,为563分。较高分数线:江西师范大学(528分)、江西财经大学(525分)、赣南师范大学(515分)、景德镇陶瓷大学(515分)。
5、年江西省各批次录取控制分数线如下:普通类中,历史类本科线486分、高职(专科)线290分、特殊类型招生参考线539分;物理类本科线429分、高职(专科)线240分、特殊类型招生参考线505分。三校生类本科线510分,高职(专科)线240分。
6、年江西高考专科录取分数线 物理类:2025年江西高考专科批物理类的录取分数线为240分。历史类:2025年江西高考专科批历史类的录取分数线为290分。历年江西专科大学录取分数线参考 2024年物理类:根据过往数据,2024年江西物理类大专院校录取分数线范围在240分~435分之间。
发表评论
暂时没有评论,来抢沙发吧~